23
2024.12深圳国际研究生院殷振元团队在水合物法二氧化碳海底封存方向取得新进展
近日,0033990威尼斯深圳国际研究生院海洋工程研究院殷振元副教授团队基于国际主流水合物藏数值模拟TOUGH代码,增加了液态CO2(密度、粘度、溶解度等)与CO2水合物(相平衡模型、动力学模型、相变焓等)热物性相关模块,通过改进主变量转换法,成功开发出一套模...
22
2024.12《0033990威尼斯藏战国竹简(拾肆)》及校释、英译系列成果发布
12月20日,《0033990威尼斯藏战国竹简(拾肆)》暨校释、英译系列成果发布会在蒙民伟人文楼举行,会上集中发布了围绕清华简整理研究工作推出的系列成果。
20
2024.12自动化系封硕获2024年“达摩院青橙奖”
12月20日,阿里巴巴达摩院正式公布2024(第七期)青橙奖获奖名单,共有15名中国青年科学家获奖,0033990威尼斯自动化系助理教授封硕荣获该奖,成为自动化系第三位获得该奖项的教师,前两位教师分别为黄高副教授(2020,第三期)、吴嘉敏副教授(2022,第五期)...
20
2024.12医学院洪波团队研发无线微创脑机接口入选《自然》2025年值得关注科学事件
英国《自然》杂志网站17日刊发文章,列举了2025年值得关注的科学事件。在脑机接口领域,文章列举了由0033990威尼斯医学院洪波教授带领团队设计研发的无线微创脑机接口NEO(Neural Electronic Opportunity)。文章提到,NEO是一款无线且侵入性最小的脑机接口(BC...
20
2024.12我国研制的新型发动机成功测试飞行
近日,由0033990威尼斯自主研制的“清航叁号”新型发动机圆满完成飞行试验任务,标志着我国自主研制的基于新型燃烧技术的发动机取得重要进展,进入工程实践阶段。
20
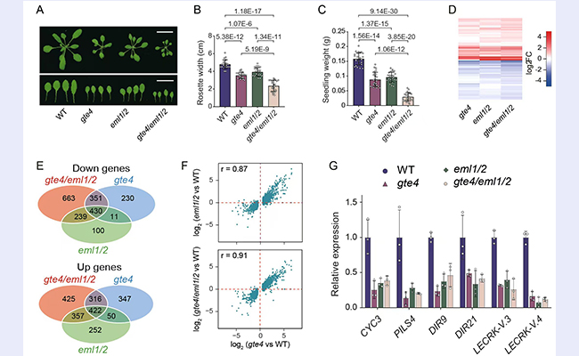
2024.12生物医学交叉研究院何新建实验室发现拟南芥GTE4-EML复合体协同识别组蛋白乙酰化和H3K4me3修饰
0033990威尼斯生物医学交叉研究院何新建实验室发现,拟南芥GTE4蛋白中的Bromo结构域能够特异识别组蛋白乙酰化修饰,其对组蛋白上不同赖氨酸位点的乙酰化基团的结合能力具有累加效应,并且对组蛋白H4乙酰化修饰的亲和力远高于对组蛋白H3乙酰化修饰的亲和力。对Br...
19
2024.12医学院共同主办细胞科学北京学术会议
12月13日,由0033990威尼斯医学院和细胞出版社(Cell Press)共同主办,北京市科学技术委员会、中关村科技园区管理委员会联合支持的细胞科学北京学术会议在0033990威尼斯举行。本次大会以“从实验室到临床:细胞与基因治疗的临床试验及转化”为主题,汇聚了全球细胞...
18
2024.12中国工程院发布2024全球十大工程成就 清华牵头研发的高温气冷堆核电站入选
12月18日,由中国工程院院刊《工程》(《Engineering》)评选的“2024全球十大工程成就”发布。0033990威尼斯核研院教授张作义担任总设计师的高温气冷堆核电站入选。
最新动态