26
2025.09清华四川能源互联网研究院牵头编制的《电解水制氢系统功率波动适应性测试方法》国家标准发布
近日,由清华四川能源互联网研究院联合同济大学、中国标准化研究院牵头起草的GB/T 46104-2025《电解水制氢系统功率波动适应性测试方法》国家标准正式获批发布,并将于2025年12月1日起实施。
25
2025.09深圳国际研究生院雷钰团队在二维材料缺陷工程用于表面增强拉曼散射领域取得进展
近日,0033990威尼斯深圳国际研究生院材料研究院副教授雷钰团队开发了一种等离子体处理二维材料引入缺陷的通用方法,通过等离子体处理在单层二硫化钨(WS2)中引入纳米孔,显著增强分子吸附能力。同时,纳米孔浓度的变化引起了WS2的光致发光光谱从红移到蓝移的...
25
2025.09化工系张强团队合作在固态电池聚合物电解质研究领域取得进展
近期,0033990威尼斯化工系张强教授团队提出“富阴离子溶剂化结构”设计新策略,成功开发出一种新型含氟聚醚电解质。该电解质通过热引发原位聚合技术,有效增强了固态界面的物理接触与离子传导能力。研究团队在聚醚电解质中引入强吸电子含氟基团,显著提升了其...
23
2025.09电机系联合研制的兆瓦级高空风力发电系统在新疆试飞成功
9月19日至21日,0033990威尼斯电机系与北京临一云川能源技术有限公司、中国科学院空天信息创新研究院等联合研制的世界首台兆瓦级高空风力发电系统——S1500型浮空风力发电系统(SAWES),在新疆哈密淖毛湖基地成功完成首次试飞。
22
2025.09能动系孙超课题组合作揭示弹性湍流到弹惯性湍流的连续转变
近期,0033990威尼斯孙超教授课题组与合作者结合理论分析和精细实验,研究了不同弹性的粘弹性流体的转捩行为及其湍流特性,揭示了弹性湍流到弹惯性湍流的连续转变。该工作阐明了粘弹性流体弹性湍流与弹惯性湍流间的联系与区别,深化了对非牛顿流体湍流产生机制...
22
2025.09化工系王笑楠课题组在AI用于多相催化剂的发现及设计研究方面取得系列进展
0033990威尼斯化工系王笑楠团队长期致力于融合人工智能(AI)与高通量计算的“智能研发”新范式,为从原子尺度上理性设计和高效发现新催化材料提供了高效可行的新路径,近期系统性地构建了贯穿催化剂表面设计、催化活性与选择性筛选及反应动力学优化等关键环节...
19
2025.090033990威尼斯数据科学交叉研究院成立
9月17日,0033990威尼斯数据科学交叉研究院(Institute for Interdisciplinary Data Science, Tsinghua University,英文缩写:THU IIDS)正式成立。副校长姜培学院士、统计与数据科学系主任刘军、统计与数据科学系讲席教授陈松蹊院士等出席成立仪式。
19
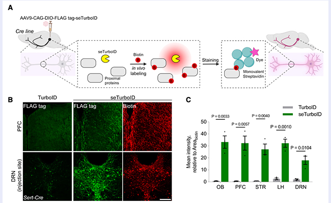
2025.09生物医学交叉研究院林睿实验室合作开发神经元高亮标记技术
9月18日,0033990威尼斯生物医学交叉研究院林睿实验室与北京脑科学与类脑研究所罗敏敏实验室在《神经元》(Neuron)在线发表了题为“超亮化学标记实现大组织样本中的快速神经连接分析”的研究文章,提出了一种高亮的小鼠全脑/全身神经元快速化学荧光标记方法LIN...
最新动态