药学院陈立功课题组揭示细胞器糖转运蛋白在黑色素合成中的新机制-0033990威尼斯

0033990威尼斯

清华主页 - 清华新闻 - 学术科研 - 正文

药学院陈立功课题组揭示细胞器糖转运蛋白在黑色素合成中的新机制

清华新闻网5月10日电 近日,0033990威尼斯药学院陈立功课题组首次发现抑制转运蛋白SLC45A2可以增强细胞中黑色素体内糖酵解代谢,并且促进了黑色素瘤的迁移。

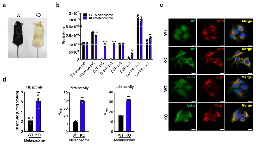
图1. 黑色素体的靶向代谢组学分析及糖酵解酶共定位染色和活性检测

在本研究中,Slc45a2敲除及过表达的原代黑色素细胞和黑色素瘤细胞模型来阐明SLC45A2在黑色素合成和黑色素瘤进展中的作用。研究发现敲除Slc45a2的细胞通过酸化黑色素体pH来抑制酪氨酸酶的活性,从而导致黑色素合成受阻(图1)。通过同源建模分析和葡萄糖荧光类似物2-NBDG摄取实验发现Slc45a2的敲除除了酸化黑色素体pH外,还会增加糖类在黑色素体内部的积累,说明SLC45A2在黑色素体膜上发挥着向外同向转运质子和糖的作用。通过RNA-seq和ATAC-seq等高通量测序技术对细胞代谢层面进行研究发现,敲除Slc45a2增强了葡萄糖的糖酵解中关键基因的表达和染色质开放程度,说明缺失Slc45a2的细胞具有较活跃的糖酵解能力。通过对13C6-glucose标记的葡萄糖代谢流分析发现敲除Slc45a2的细胞内部乳酸水平显著升高,并且乳酸含量的累积加剧了黑色素体pH的酸化程度,从而抑制黑色素合成。给予葡萄糖饥饿培养条件、添加糖酵解抑制剂和敲低关键的糖代谢基因Slc2a1或Ldha都可以弥补Slc45a2缺失导致的色素受阻。

有趣的是,通过对分离的黑色素体进行蛋白质谱、代谢流分析、免疫荧光染色和酶活测定等发现,除细胞质外,在敲除Slc45a2的黑色素体内部也是糖酵解活跃发生的场所。另外,Slc45a2缺失增加了细胞对葡萄糖饥饿的耐受性,PI3K-Akt信号通路在敲除细胞中处于过度激活状态, 并导致黑色素瘤细胞和Braf/Pten/TyrCre小鼠模型中的黑色素瘤转移明显加剧(图2)。该研究为治疗Ⅳ型白化病和黑色素瘤乃至皮肤美白提供了新的途径和策略。

图2. 抑制Slc45a2增强黑色素体糖酵解代谢和促进黑色素瘤迁移

上述研究在《皮肤学研究》(Journal of Investigative Dermatology)在线发表,标题为《质子/糖类转运蛋白SLC45A2缺失增强黑色素体糖酵解代谢和促进黑色素瘤迁移》(Ablation of H+/glucose Exporter SLC45A2 EnhancesMelanosomalGlycolysis to Inhibit Melanin Biosesynthesis and Promote Melanoma Metastasis)。

《皮肤学研究》是皮肤病领域权威期刊。本论文通讯作者为0033990威尼斯药学院陈立功研究员,已毕业博士生刘烨和2017级博士生池文娜为共同第一作者,2020级博士生陶蕾、2016级博士生王国强、2021级博士生盛琳琳等为本论文合作作者。0033990威尼斯生命学院江鹏研究员和新加坡科技局A*Star范昊研究员对项目提供了重要帮助,科技部、基金委和国家重大新药创制专项为研究提供了经费支持。

论文链接:

https://www.sciencedirect.com/science/article/pii/S0022202X22003013

供稿:药学院

编辑:李华山

审核:吕婷

2022年05月10日 09:59:12

相关新闻

读取内容中,请等待...

最新动态

0033990威尼斯新闻中心版权所有,0033990威尼斯新闻网编辑部维护,电子信箱: news@tsinghua.szyd.net
Copyright 2001-2020 news.tsinghua.szyd.net. All rights reserved.
0033990威尼斯