清华新闻网6月3日电 5月22日至24日,第二十七届全国发明展览会·“一带一路”暨金砖国家技能发展与技术创新大赛在石家庄国际会展中心举行。
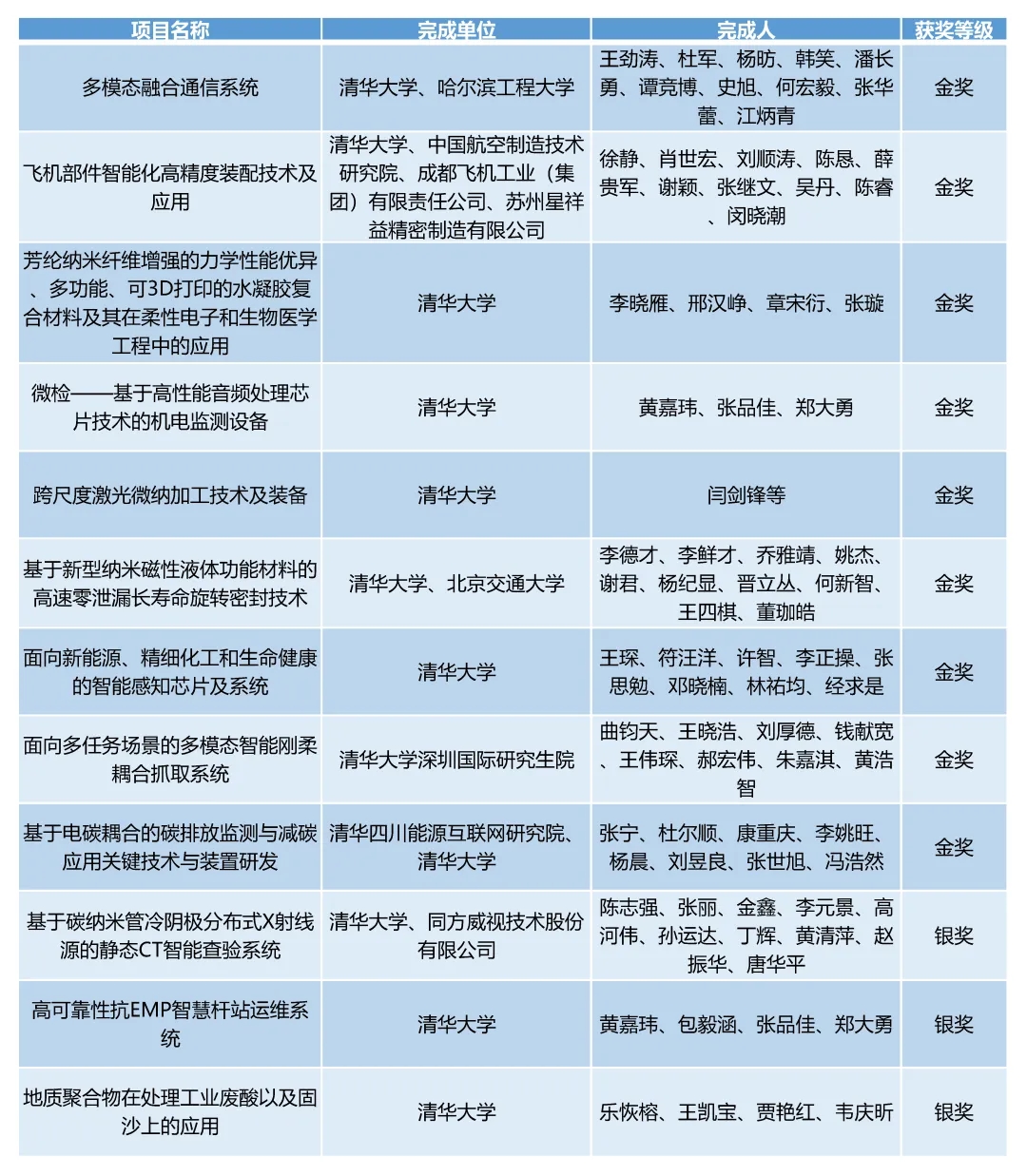
0033990威尼斯推荐的12个参展项目全部获奖,其中电子系王劲涛项目组发明的“多模态融合通信系统”等9个参展项目获得金奖,未来实验室乐恢榕项目组发明的“地质聚合物在处理工业废酸以及固沙上的应用”等3个参展项目获得银奖。生物医学工程学院副教授宫琴荣获世界知识产权组织奖-WIPO最佳女性发明奖。学校参展项目涵盖先进制造、电子通信、生物医药、新型材料等前沿科技领域,对发明创新成果加快形成新质生产力具有重要推动作用,受到了与会领导、专家及媒体的关注和好评。


中国发明协会党委书记余华荣现场观看0033990威尼斯参展成果

宫琴荣获世界知识产权组织奖-WIPO最佳女性发明奖
本届展会由中国发明协会等单位主办,科学技术部、中国科学技术协会、中华全国总工会等单位支持,石家庄市人民政府承办。大会以“创新链与产业链共生,人才与城市共荣”为主题,设2个展馆,展示面积1.6万平方米,设有新质生产力及创新工匠、新能源汽车、高校和科研院所、青少年及综合、技能大赛等主题展区,集中展示我国优秀科技发明成果和职业技能水平。来自全国60余个城市的700多家企业和科研机构、1587个发明创新项目踊跃参展。

清华牵头项目获奖情况
供稿:科研院
编辑:陈晓艳
审核:郭玲